










AirFuse - A Connected FuseBox
Video
Intro
My friend, Krisztian, and I stumbled upon the Intel Hacks 2017 hackathon on Devpost last summer and as we were on a co-op work term looking for a side project to work on, we decided to put forth a submission. After brainstorming several ideas ranging from smart ambiance lighting to a connected desktop garden, it was decided to build a DC prototype of connected fusebox.
My Role
I had three major contributions to this project: design, testing, and of the electrical fuse circuit, creation of the REST API using Django, and development of the Arduino code.
Implementation
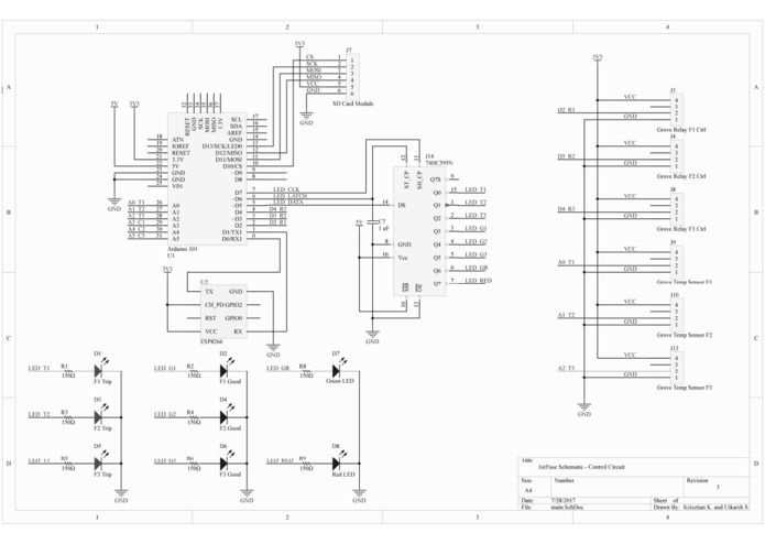
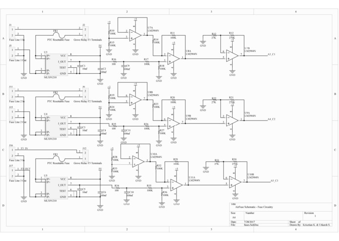
We built AirFuse by leveraging a variety of different technologies, and truly using the full breadth of our Mechatronics engineering backgrounds. Initially, a product specification document was created where the functionality was fleshed out and defined with a clear set of criteria and constraints to evaluate the final product with. Then, the electronics were designed through drawing a schematic (included), simulated for correctness, then prototyped on breadboards. Once the design for a single fuse module and Arduino 101 control circuitry was validated, we moved to hand soldering three fuse module prototypes onto protoboard. Ideally we would have liked to print a PCB for this, but the time constraint of the submission deadline prohibited this.
In parallel, once we knew what the final electronics were going to look like for the prototype, a 3D model of a housing was created, leveraging free CAD models of common electrical components such as the Arduino. This allowed for the design of a suitable housing that could be 3D printed to enclose the electronics. Once both the electronics and the housing were built and in our hands, it was simply a matter of final assembly and wiring, before fully testing the unit from a hardware functionality perspective.
Finally, with a validated hardware platform, we could really dig deep into creating firmware code to run on the Arduino, API code to run in the cloud on one of our personal servers, and app code to interface with and display the information hosted in the API. These final three software tasks were done largely in parallel near the end of the project. Somewhere in the middle there was also some time devoted to more marketing related tasks such as creating the AirFuse promo video, submission description, website, logo, and general aesthetic.
Challenges we ran into
Time Management - Both of us working 8 hours a day at internships meant that we really needed to dig to find time in our schedules to work on this project. We persevered though, because we were definitely committed to submitting something, even if it was a little rough around the edges.
Software Development - Our core competencies both lie in something other than software, so we definitely had to work a lot harder at creating usable (if not pretty) code for executing our vision. This was great, however, because it definitely forced us to grow our skills in API development, Android app development, and IoT applications in general.
Credits
This project was completed with my friend, Krisztian Kurucz. You can find out more about him at his website.
Read more about AirFuse
Project Date: July 28, 2017